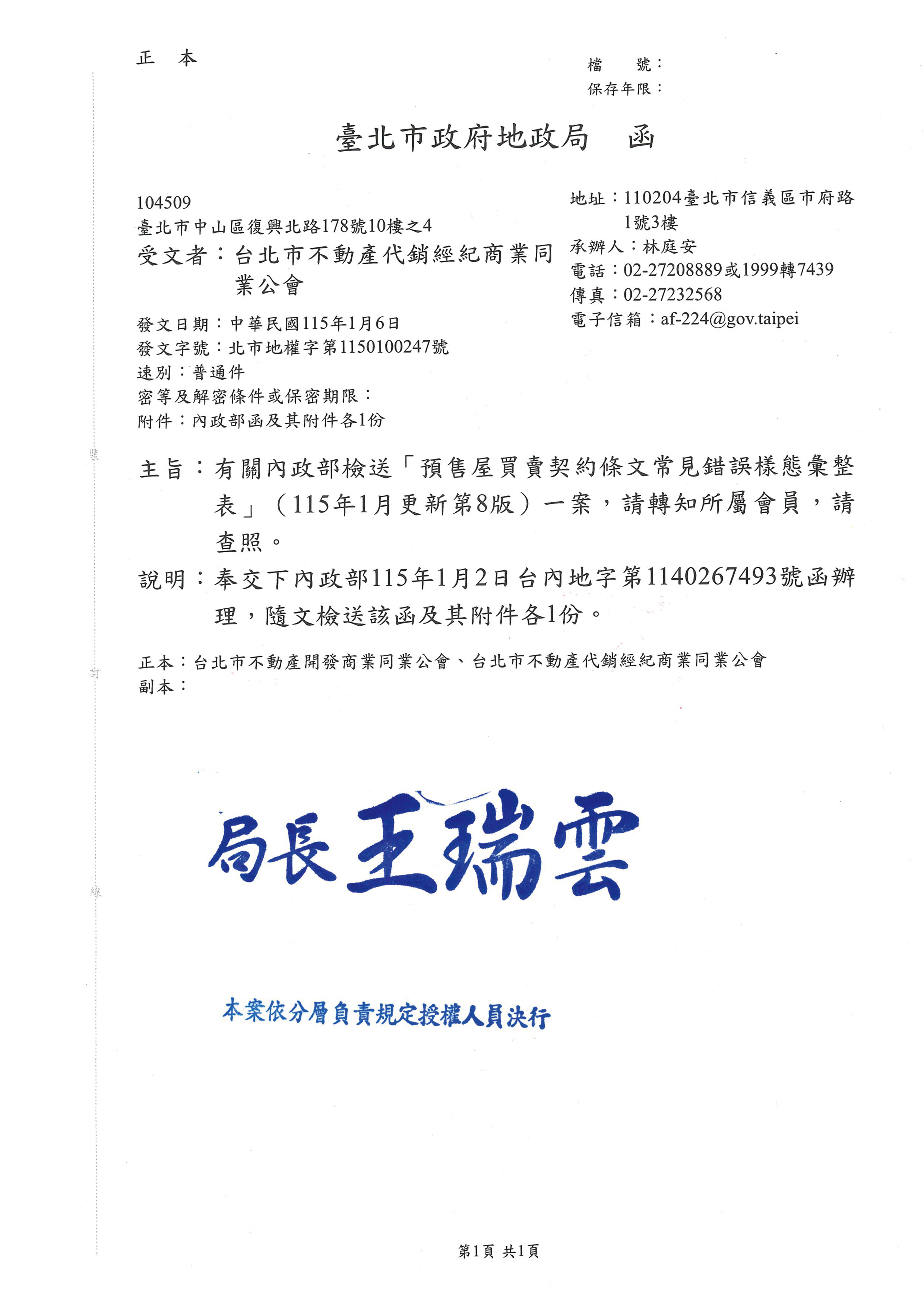
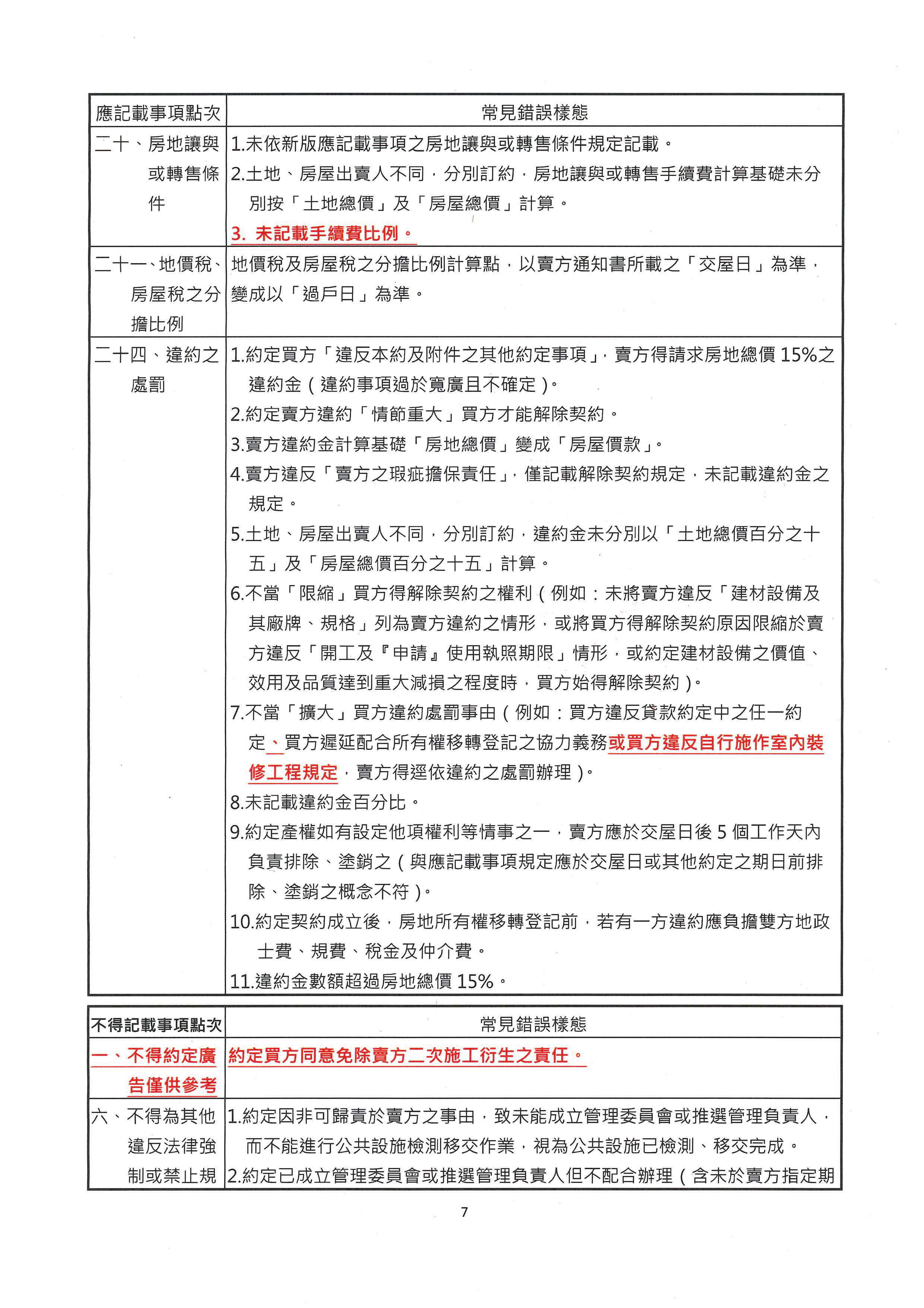
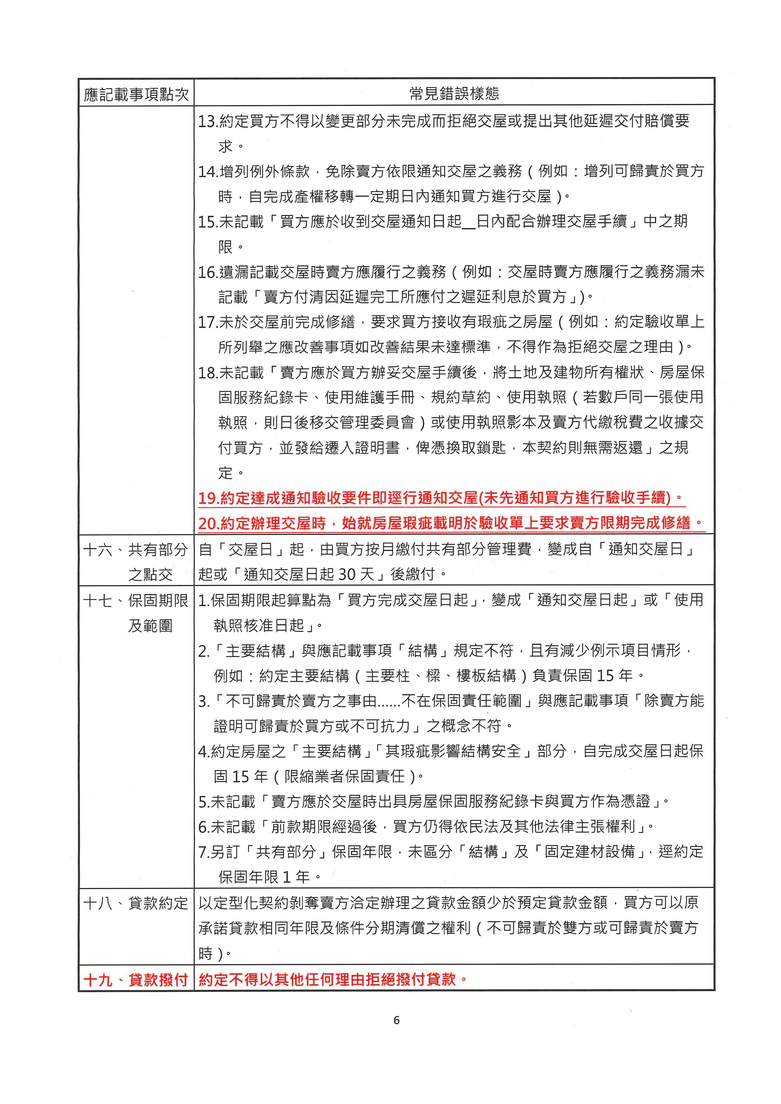
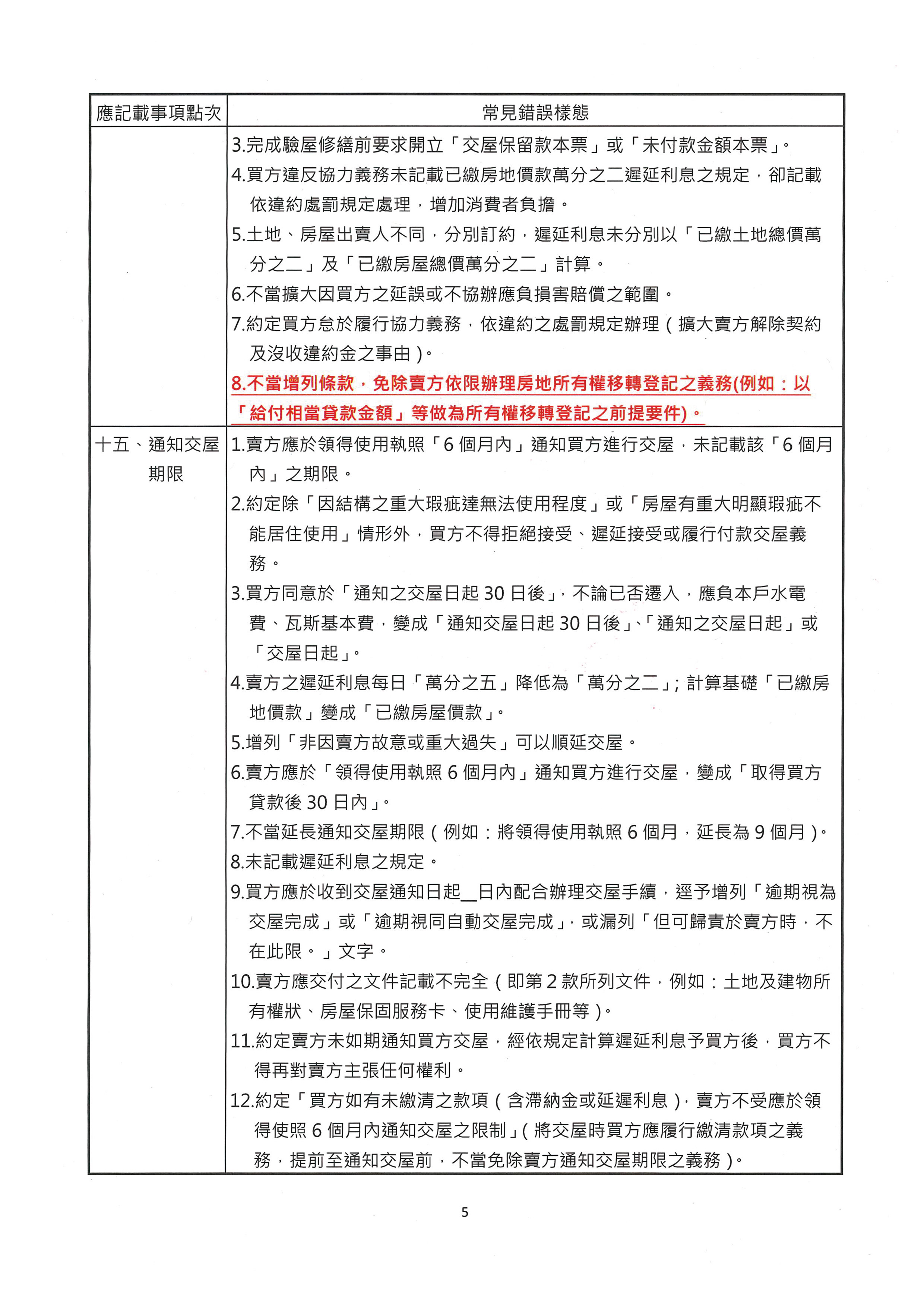
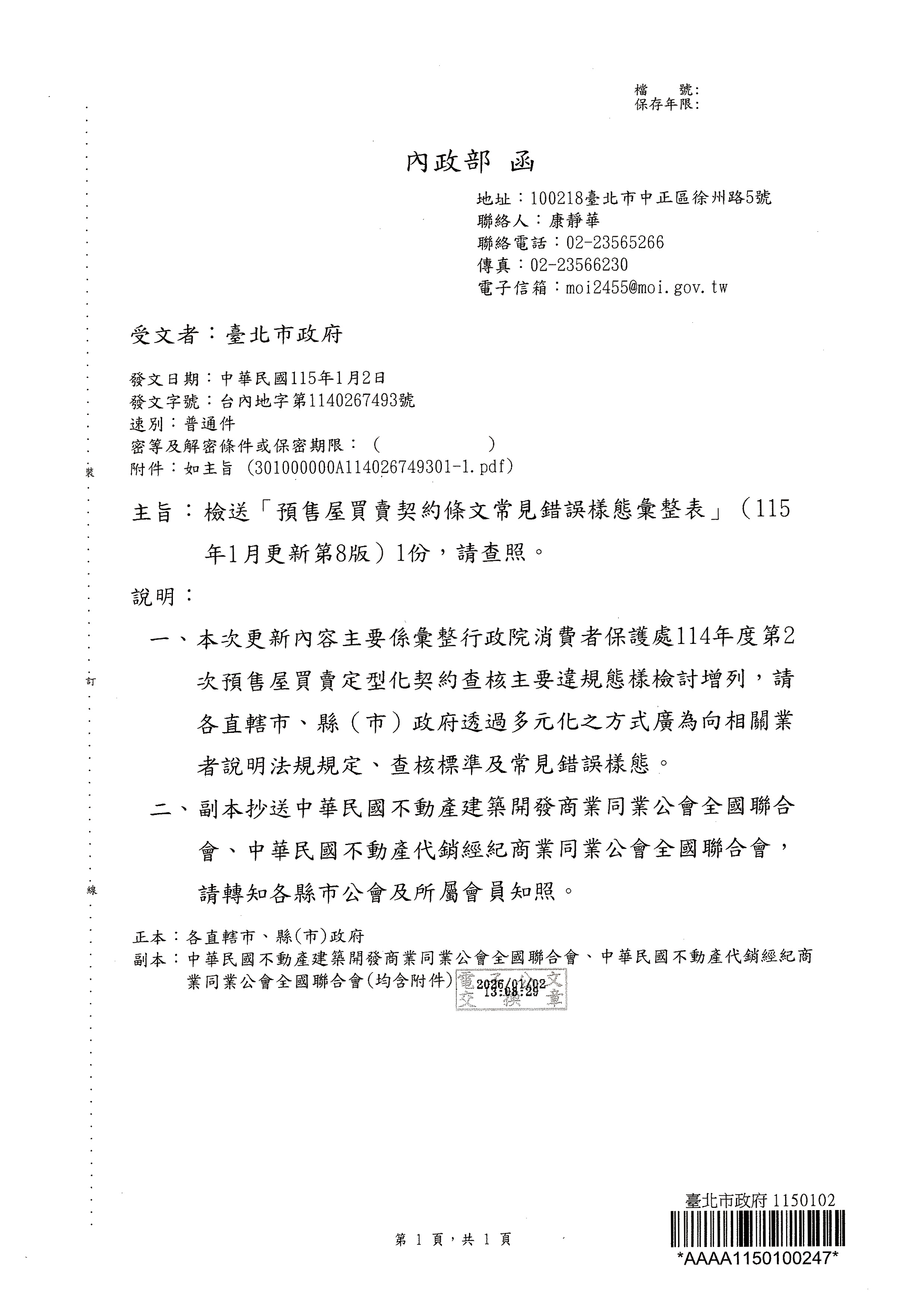
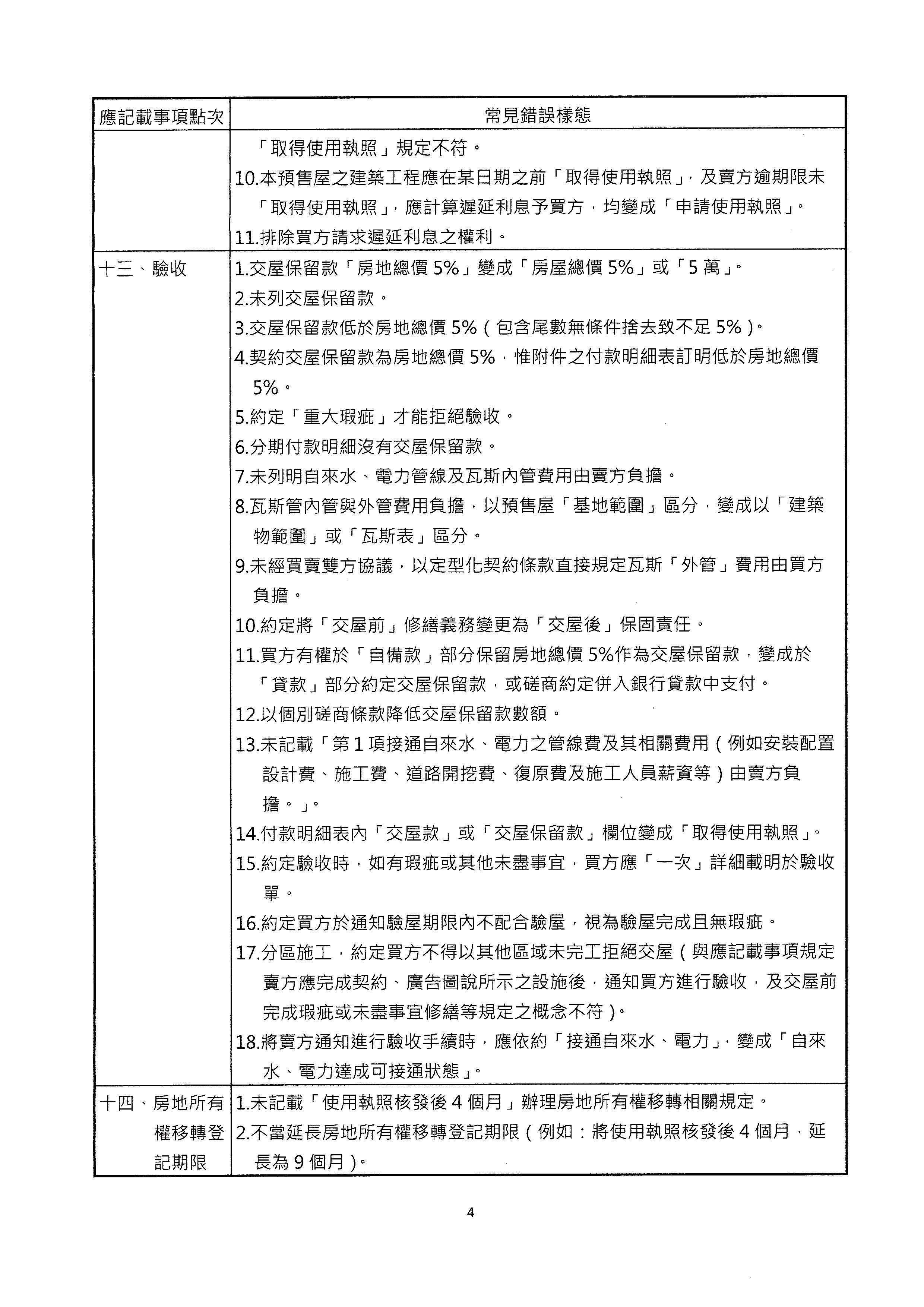
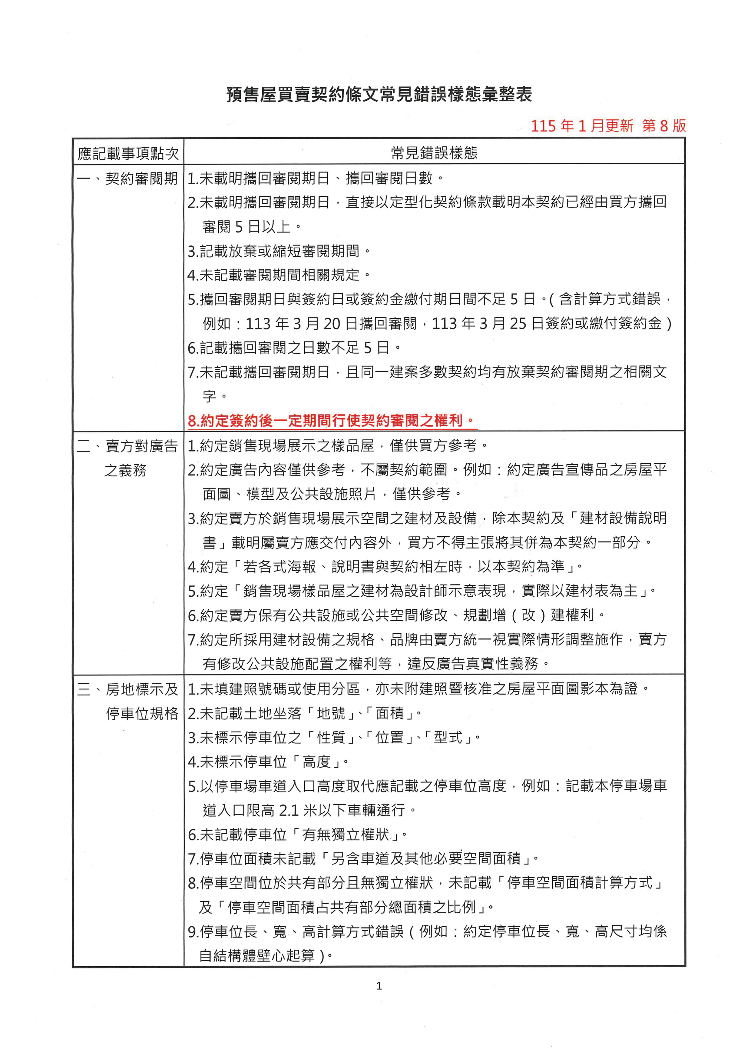
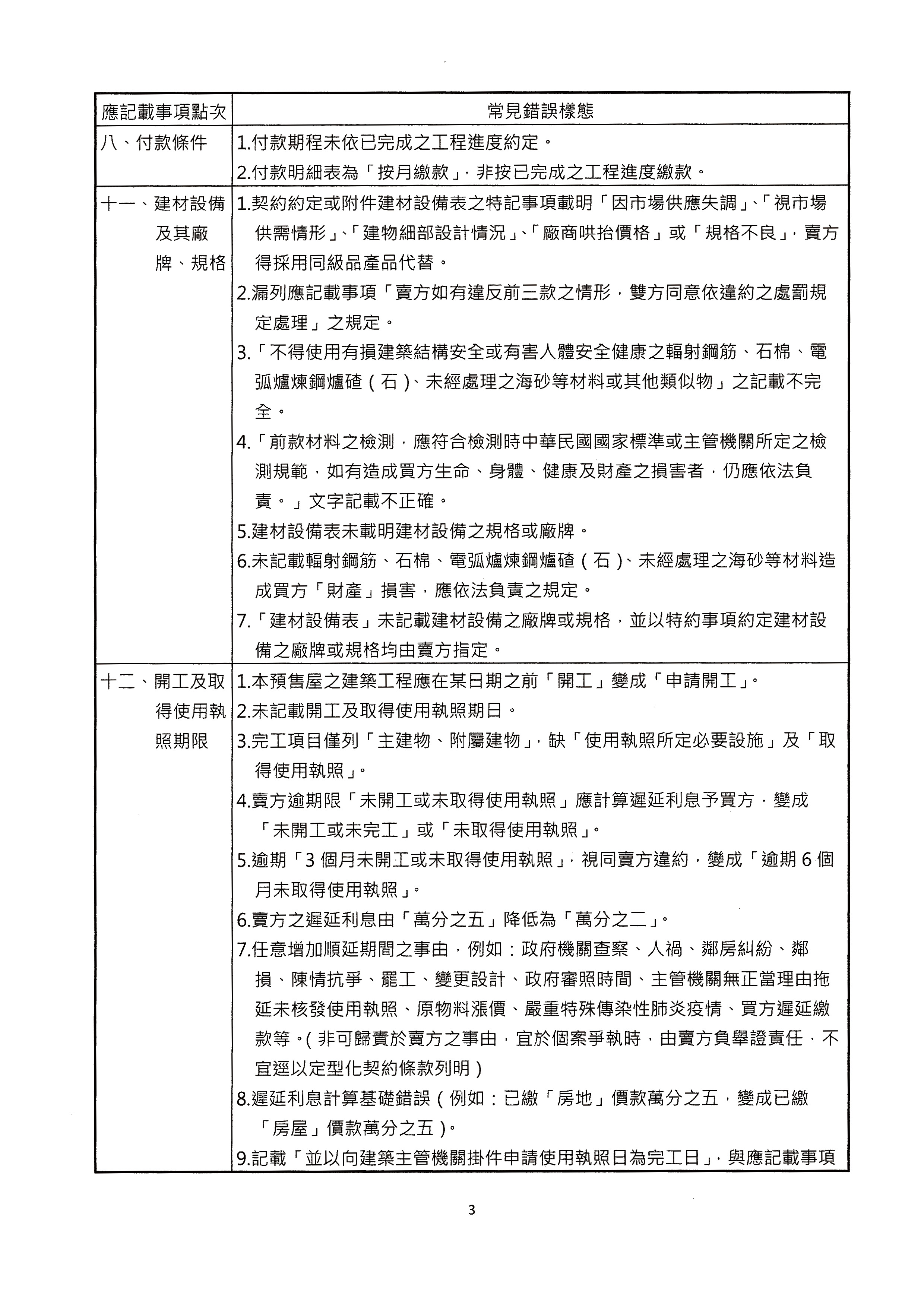
內政部檢送「預售屋買賣契約條文常見錯誤樣態彙整表」一案,請查照
 
更新日期:2026/01/07


回上頁

104 台北市復興北路178號10樓之4  電話:02-2718-0859  傳真:02-2718-1269  E-mail:trema.tpe@msa.hinet.net
著作權所有:台北市不動產代銷經紀商業同業公會 尊重智慧財產權請勿任意轉載